摘要:四个方面的情况表明,我国必须高度重视生态环境技术服务体系建设问题:一是随着污染防治攻坚战在向纵深推进过程中,地方政府“不会管”、企业“不会治”的问题比较普遍,且日益突出;二是目前各级生态环境部门,特别是市、县两级生态环境技术支持力量薄弱、专业化能力不足,难以支撑当地政府和企业治理环境污染的技术需求;三是目前的生态环境技术服务市场尚满足不了实际需求;四是无论是从结构还是从作用看,生态环境技术服务体系已成为生态环境治理体系和治理能力的短板。因此,构建生态环境技术服务体系是推进生态环境治理体系和治理能力现代化的重要内容,其作用是,在要求环境责任主体做什么的同时,帮助和指导他们怎么做,解决“不会管”和“不会治”的问题。现阶段,政府推动构建生态环境技术服务体系的重点任务:一是明确职能,系统谋划,做好顶层设计;二是强化相关能力建设;三是建立和完善生态环境标准和重大规划与行动计划的配套技术方案制度;四是培育、壮大和规范生态环境技术服务市场;五是以生态环境科技成果转化为抓手,牵引技术服务体系建设。
引言
习近平总书记在2018年中央经济工作会上强调,要增强服务意识,帮助企业制定环境治理解决方案。李克强总理在2019年“两会”期间指出,要改革创新环境治理方式,对企业既依法依规监管,又重视合理诉求,加强帮扶指导。习近平总书记在2019年中央经济工作会上又进一步强调,要突出精准治污、科学治污、依法治污。党的十九届四中全会对实现生态环境治理体系和治理能力现代化提出明确目标和任务。中央领导的这些指示精神,坚持问题导向,关注的是地方和企业在污染防治攻坚战向纵深推进的过程中新出现的诸如管理决策、治理技术方法和治理方案的科学性问题、治理技术及服务的可获得性问题,以及相关帮扶工作的制度安排问题。毋庸置疑,关于生态保护和环境污染治理的科学机理与技术研发问题,其本身始终是环境科学技术研究领域的核心内容,成果丰硕并持续取得重要进展。正是环境科学技术不断取得重要成果和进展,才支撑着我国生态环境保护从认识到实践有了目前这样良好的局面。关于依靠科学技术保护生态环境的理念和推动生态环境技术研发与产业发展的政策措施,也始终贯穿我国生态环境保护的立法和政策体系。然而,从生态环境治理体系和治理能力现代化的视角看,如何通过制度设计,使政府的环境管理体制能够有效推动生态环境科学技术直接精准支撑地方和企业污染防治攻坚战是一个亟待研究的新课题。这是一个新课题,是因为它是我国生态环境保护进入污染防治攻坚战这一新阶段出现的问题,它既是生态环境科学技术及其成果转化问题,又是生态环境治理体系和治理能力问题,本质上是管理和制度安排问题。综观生态环境科技研发及其成果转化和环保产业发展的研究状况,成果是丰富的,覆盖了相关体制机制、政策、资金和具体技术等方面内容;但从生态环境治理体系和治理能力的角度研究相关科技有效服务于地方和企业的环境治理问题,相关文献凤毛麟角。因此,本文从环境管理制度安排的角度,提出构建生态环境技术服务体系的观点,探讨如何让生态环境科学技术精准支撑污染防治攻坚战这一急迫问题的解决之策。
1生态环境监管面临的新情况
长期以来,有两个重要问题始终困扰和严重制约我国生态环境保护工作进程和效果:一个是地方党委政府对生态环境质量负责的责任没有压实,不少地方没有真正重视生态环保工作,导致国家的环境管理制度、规划和措施“悬在半空”而落不了地,或者因敷衍塞责而落地大打折扣;另一个是“谁污染谁治理”的责任没有压实,很多企业并不是真正想治理污染,不主动建设治理设施,有治理设施也往往不正常运行,造成违法排污成为常态。
党的十八大以来,在以习近平同志为核心的党中央坚强领导下,在习近平生态文明思想的科学指导下,生态文明建设和生态环境保护开展了一系列根本性、开创性、长远性工作,生态文明理念日益深入人心,污染治理力度之大、制度出台频度之密、监管执法尺度之严、环境质量改善速度之快前所未有,推动生态环境保护发生历史性、转折性、全局性变化。
在这些变化中,上述长期困扰生态环境保护工作的两个重要问题发生了质的改变。目前,总体上看,无论是否知行完全合一,绝大部分地方党委政府真抓、抓实生态环保,大多数大中型企业想达标、真治污的态势初步形成,这是圆满完成《大气污染防治行动计划》(2013—2017)和打好污染防治攻坚战的基础。也就是说,目前生态环境质量的明显改善源于党对生态环境保护工作的坚强领导和生态环境治理体系的全面深化改革及其扎扎实实的落实,最终是地方党委政府真刀实枪“抓”出来的,是企业实实在在“治”出来的。
由此,在污染防治攻坚的实践中普遍出现两个新的突出问题:一是地方政府,特别是市、县两级政府急切地想知道,按照国家和省(区、市)级的治理要求和考核目标,结合当地实际,采取什么样的措施才能完成任务?需要有专家说得清清楚楚,才敢下“狠手”、出硬招,否则,事倍功半,既要被追责,又会被当地企业和市民埋怨,环境治理决策面临较大管理风险和社会风险。二是企业急切地想知道,谁能帮他们制定专业的、精准的治理方案,上哪里能找到治理的技术装备,上门推荐的技术装备行不行,否则,既要面临被严厉处罚的法律责任风险,又面临较大的投资风险。
生态环境部环境规划院于2019年初对30个省份2586家民营企业关于参与污染防治攻坚战情况的调查结果显示:70%的受访企业认为在污染防治攻坚中,政府应提高环境治理参与各方的合作体系建设;60%的受访企业认为应加快环保产业的成果转化,完善产品认定标准,需要政府支持推动新技术的广泛应用。
因此,从总体上判断,近年来通过前所未有的强化督察(查)和严格执法,我国生态环境监管的形势正在发生质的变化,地方政府“不作为”、企业“不想治”的突出问题正在改变,“不会管”“不会治”正在成为新的突出问题。当然,不少地区依然是两类问题并存。
2构建生态环境技术服务体系的基本定位
我国生态环境监管形势的新变化包含三个方面的深刻含义:
一是佐证了党的十八大以来,以习近平同志为核心的党中央在生态文明建设和生态环境保护领域决策部署的正确性。环境经济学家Jan Bojö等早在1992年就论述到,使用何种政策手段防治环境污染,取决于边际削减成本函数和边际破坏成本函数的弹性。如果边际破坏成本曲线非常陡,而边际削减成本相对平缓时,也就是说,排放量的微小变化就可能引起严重的环境破坏,应该选择直接管制手段,可以产生确定的环境治理效果;相反,当环境破坏对年均污染排放量不太敏感时,税制等经济政策就比较合适,环境治理的效率较高。从许多发达国家污染防治的历史看,基本上是依靠直接管制手段解决了严重的产业污染后,逐渐推崇以经济等手段治理城市化和生活型环境问题。党的十八大以来,我国环境污染恶化的趋势得到有效遏制,环境质量出现稳中向好的历史性变化,中央环保督察制度和强化监管及严格执法发挥了关键性作用。习近平总书记在全国生态环境保护大会上总结我国生态文明制度体系建设时指出,特别是中央环境保护督察制度建得好、用得好,敢于动真格,不怕得罪人,咬住问题不放松,成为推动地方党委和政府及其相关部门落实生态环境保护责任的硬招实招。
二是生态环境监管形势的变化,实际上是相关责任主体从对生态环境保护工作的认识和态度问题到对保护的技术和效率问题的变化,两者都会影响生态环境质量改善的效果。认识和态度问题的解决,可以获得较高的初期边际治理效果;但保护技术问题会直接制约后期边际治理效果的提高,也就是说,攻坚战在向纵深发展过程中,技术进步的作用会更加明显。
三是生态环境监管形势的变化大量释放出了对政策指导、治理方案研究、适用技术选择的需求空间,而且非常迫切。
从我国目前环保技术与服务发展状况及其市场发育程度看,要适应生态环境监管形势的新变化,满足污染防治攻坚战释放出的新需求,不能仅仅依靠相关科研单位的公益行为和环保企业的市场行为,还需要做出相关制度安排,也就是说,要建立生态环境技术服务体系。从制度层面看,生态环境技术服务是国家生态环境治理体系的重要组成部分,也是治理能力的重要体现。显而易见,环境问题是经济发展方式问题、社会生活方式和价值观念问题,同时也是技术问题。首先,生产技术水平影响着资源能源利用效率的高低,进而决定着污染排放强度的大小;其次,技术进步对环境的影响也是一把“双刃剑”,例如,化肥农药对环境的影响就是负面的;再次,环境污染一旦发生,消除污染及其危害最终必须依靠科学技术及治理设施。环境管理制度的一个重要目的就是促进企业责任主体改进生产技术防止污染产生,采取技术措施来治理已经产生的污染。《中华人民共和国环境保护法》第四条规定,国家采取有利于节约和循环利用资源、保护和改善环境、促进人与自然和谐的经济、技术政策和措施,使经济社会发展与环境保护相协调。2006年召开的第六次全国环境保护大会曾提出,要从主要用行政办法保护环境转变为综合运用法律、经济、技术和必要的行政办法解决环境问题,自觉遵循经济规律和自然规律,提高环境保护工作水平。习近平总书记在2018年全国生态环境保护大会上强调,环境治理是系统工程,要综合运用行政、市场、法治、科技等多种手段,提高环境治理水平。因此,与生态环境经济手段、标准、法律制度等一样,生态环境技术服务应成为生态环境治理体系的有机组成部分,而且是治理能力的重要体现。如果说法律制度和经济手段是要求或激励相关环境责任主体做什么,那么技术服务体系就是告诉和帮助相关责任主体如何做。然而,无论是从我国生态环境管理政策结构还是从污染防治攻坚战目前出现的新情况看,当前生态环境技术服务发展状况已成为相关治理体系和能力的短板,对污染防治持续深入推进的制约作用越来越明显。
广义上,生态环境技术服务体系的基本功能包括四个方面:一是为各级政府及其生态环境保护相关部门的管理决策和管理活动提供科学技术支撑;二是为地方政府及其生态环境保护相关部门提供生态修复和污染治理技术方案的研究及实施服务;三是为生态环境责任企业在修复与治理方案制定、技术选择和相关设施运行等方面提供服务;四是指导和促进从事生态环境保护的专业化企业(环保相关企业)的相关技术研发和服务发展。狭义上,特别是从目前基层在污染防治攻坚战中的迫切需求看,构建生态环境技术服务体系的重点应该放在后三个方面。
根据这些功能,构建生态环境技术服务体系应坚持“政府+市场”双轮推动。政府的总体职能是建立相应的体制机制和政策,引导和推动生态环境技术服务体系的发展。同时,要重点发挥好三个作用:一是主导生态环境基础科学问题和管理与决策需要的对策研究、关键治理技术研发等方面;二是指导、激励和规范生态环境技术及服务市场的发展,并做好信息共享等基础服务;三是推动人才队伍等相关基础能力建设。
3推动生态环境技术服务工作的新进展
3.1 总体情况
根据我国生态环境监管形势的新情况,生态环境部高度重视对地方政府和企业污染防治的技术帮扶工作,切实落实习近平总书记关于帮助企业制定环境治理解决方案的指示精神。时任生态环境部部长李干杰在2019年全国生态环境保护工作会议上指出,要聚焦打好污染防治攻坚战标志性战役,协同推进经济高质量发展和生态环境高水平保护,要充分依靠科技手段实现精准治污。在2020年全国生态环境保护工作会上,李干杰进一步强调,要精准分析影响生态环境质量的突出问题和薄弱环节,分流域区域、分必威体育官方网站 企业、分污染源对症下药,实施精细化管理;要遵循客观规律,以科学方法、科研数据、科技成果为依据,充分发挥生态环境科技成果转化平台的作用,切实提高环境治理措施的系统性、针对性和有效性。原环境保护部于2017年组建了国家大气污染防治攻关联合中心,向重点区域城市派驻专家组,帮助研究制定“一市一策”;生态环境部在2019年组建国家长江生态环境保护修复联合研究中心,派出40多个专家团队,帮扶沿江城市治理水环境;同时,将重点区域的强化督查组改为强化督查帮扶组,既发现问题,又帮助解决问题。
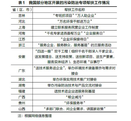
据不完全统计,2019年有14个省(区、市)开展了专项帮扶工作,见表1。

总体上,在污染防治攻坚中,目前市、县两级政府的技术需求有两类:一是精准的综合性治理方案,即针对水、土、气等攻坚战的质量目标,根据当地实际,需要精准的对策措施。换句话说,就是采取什么样的措施就可以达到考核目标,在清晰、准确的污染源解析和排放清单的基础上建立目标与措施之间的量化响应关系。二是精准的专项治理方案,如重污染天气应对方案、某一黑臭水体治理方案、某一必威体育官方网站 或工业园区的污染治理方案、农村环境综合整治方案等。在企业层面,因必威体育官方网站 、技术工艺、规模和特征污染物等的不同,技术需求纷繁多样。
针对上述需求,地方组织的帮扶工作,特别是生态环境部组建的国家大气污染防治攻关联合中心和国家长江生态环境保护修复联合研究中心,对部分地区精准打好污染防治攻坚战发挥了重要作用。帮扶工作本身体现了环境治理方式的创新,对改善政府与企业的治理关系具有重要意义。广西的企业负责人说,生态环境部门以前跟他们是“面对面”,现在是“肩并肩”;生态环境部门能“换位思考”,双方的关系“越来越融洽”。
3.2 生态环境科技成果转化工作及综合服务平台最新进展
科学研究和技术研发的生命力在于解决现实问题,在于实践应用。党中央高度重视科技成果转化工作。习近平总书记在2016年“两院”院士大会上指出,科技成果只有同国家需要、人民要求、市场需求相结合,完成从科学研究、实验开发、推广应用的三级跳,才能真正实现创新价值、实现创新驱动发展;加快科技成果转化和产业化,培育产学研结合、上中下游衔接、大中小企业协同的良好创新格局。在2018年“两院”院士大会上,习近平总书记又一次强调,要加大应用基础研究力度,以推动重大科技项目为抓手,打通“最后一公里”,拆除阻碍产业化的“篱笆墙”,疏通应用基础研究和产业化连接的快车道,促进创新链和产业链精准对接,加快科研成果从样品到产品再到商品的转化,把科技成果充分应用到现代化事业中。
对相关资料的不完全统计显示,“十一五”以来,国家投入100多亿元,围绕水、大气、土壤、生态、核与辐射安全、环境健康等领域开展了大量的应用基础研究工作,加强技术创新,科技成果丰硕。但这些成果距离生态环境管理和治理应用的“最后一公里”始终没有全面打通。生态环境部高度重视科技成果转化难这一普遍“顽疾”,2017年在生态环境部环境发展中心组建了专门的机构队伍,多次专题研究部署水污染防治控制与治理国家科技重大专项(以下简称“水专项”)的成果凝练和应用问题,制定了生态环境科技成果转化的工作方案,于2018年11月发布了《推动生态环境科技成果转化工作的指导意见》。
针对大量生态环境科技成果“束之高阁”与污染防治攻坚战对科技迫切需求之间的矛盾,生态环境部组织开发了国家生态环境科技成果转化综合服务平台(以下简称“综合服务平台”,www.ceett.org.cn),并于2019年7月由李干杰部长主持上线。
综合服务平台不仅是生态环境科技成果转化体系的关键载体,也是支撑各级政府部门生态环境管理、企业生态环境治理和环保产业发展的技术服务平台。综合服务平台秉承“网尽天下环保好技术”“回应各方环保诸需求”“汇聚环保专家做服务”三个宗旨设计开发,坚持“线上咨询与线下服务互动”“公益支持与市场机制结合”“开放共享与供需对接统筹”三项原则建设运行。
综合服务平台一期,汇聚了生态环境部十多年组织研发的环境治理技术类和管理类成果4000多项,包括水专项成果2500余项、环保公益项目成果1000余项、国家先进污染防治技术目录技术400余项。平台赋有三项主功能:一是线上查询。通过模糊查询,用户可以搜索到按匹配程度和技术成熟度排序的相关技术或管理成果清单;根据对清单的判断,用户可以与平台在线人员对接,获取更多的信息和线下技术服务。二是需求上传。如果线上查询不能满足实际需要,用户可以直接在平台上传需求的具体内容,在线人员和线下专家团队经过研究后,会第一时间联系用户,提出解决需求的方案。三是技术推荐。任何机构和个人,只要有好的生态环境治理技术,都可以通过平台上传技术内容。这些技术在通过技术评估后将被授权在平台推荐应用。平台还有五项其他功能:一是根据污染防治攻坚战的热点需求,用文字和影像的方式在平台展示成熟度高的技术;二是展示技术应用以及综合性生态环境治理的典型案例;三是权威发布生态环境技术服务、成果转化和污染防治攻坚战工作有关的政策法规、标准规范及重大活动等信息;四是发布生态环境治理技术或项目需求信息;五是专门配备了一个为科技人员、管理者等用户提供技术成果综述系列服务的大型数据库。
综合服务平台上线运行3个多月,用户访问近10万人次,推荐生态环境技术百余项,企业和地方相关部门提交数百项治理需求或咨询信息,形成了一批线下技术咨询服务项目,对支撑污染防治攻坚战发挥了积极作用。同时,围绕长江大保护的技术需求,以平台汇聚的技术成果为基础,2019年,生态环境部先后在成都、长沙、南京举办了生态环境技术服务对接会,累计推介生态环境治理技术近600项,向长江流域沿线12省(市)58个市县政府、1500余家企业、2万余人提供了科技服务。
4存在的主要问题与对策
在污染防治攻坚中,面对全国范围的、丰富多样的和日益迫切的科技需求,目前的生态环境技术服务体系所能提供的技术支持和咨询服务显得系统性不够、组织化程度不高、力度不足、质量良莠不齐。
从政府方面看,一是各级政府相关部门对推动构建生态环境技术服务体系的认识不高、主动性不强、职责不明确;二是缺乏顶层设计,措施不多,尚未形成全面、系统推动相关工作的体制安排和总体思路,目前一些地方对企业治污的帮扶工作,还处在初级阶段甚至应急式状态,还没有精力、能力和意识从源头控制、过程清洁化、末端综合治理与利用的系统化方式解决问题;三是提供相关技术服务的政府所属事业单位的队伍规模和能力尚不能满足支撑污染防治攻坚战的实际需要,特别是市、县两级生态环境专业能力薄弱,尤其是中西部地区,基本不具备开展精准治污的综合性方案和专项方案的研究能力,主要依靠国家级和省级专业团队,需求旺盛,供给不足,且供给难以及时。
从市场方面看,生态环境技术和服务市场不够发达,也不够规范。在与市场相关的众多问题及其复杂的原因中,环保技术和服务市场信息不对称、供需缺乏对接渠道、现有的技术缺乏权威规范的评估认证是困扰地方和企业寻求和选择相关技术服务的一大难题。具体表现为:一方面,治污企业不知道到哪找技术;另一方面,对上门的技术不放心,鱼龙混杂,没把握。
因此,加快构建生态环境技术服务体系,政府要首先履行好相应职责,发挥组织推动和引导与规范作用。
第一,高度重视,准确定位,明确职能,系统谋划。在污染防治攻坚战向纵深推进的过程中和推动高质量发展的形势下,构建生态环境技术服务体系是实现国家生态环境治理体系和治理能力现代化的有机组成部分,是实现精准治污、科学治污和高效治污的重要举措,是支持高质量发展的促进因素。要将构建生态环境技术服务体系纳入生态环境行政主管部门的职能之中,并作为生态环境政策体系的重要内容。明确这一定位后,建立相关工作体制机制,全面规划,做好顶层设计,系统推动生态环境技术服务体系建设工作。
第二,建立和完善生态环境标准和重大规划与行动计划的配套技术方案制度。在配套技术方案中,明确达到污染物排放标准的技术可行性分析结果和适用技术选择清单,提供实现生态环境质量目标、完成相关重大规划与行动计划目标的技术经济可行性分析情况和可选择的技术路线。原则上,配套技术方案应与标准和规划及计划同步发布,让相关责任主体既要清楚做什么,还要知道怎么做。
第三,强化生态环境技术服务的能力建设。一是加强相关应用基础研究、对策研究和关键技术研发的机构和队伍建设,组建专门从事技术转化和推广及提供部分咨询服务的机构和队伍。二是在本届政府的行政体制改革后,市、县两级生态环境部门的监管能力和机制得到明显加强和改善,下一步改革的重点应在提高专业化能力上下功夫,切实提高市、县两级一线工作部门的治理能力。三是充分发挥大专院校、科研院所和必威体育官方网站 协会在技术服务工作中的作用。必威体育官方网站 协会的专家对本必威体育官方网站 的生产情况和技术工艺非常熟悉,是必威体育官方网站 污染治理的行家里手,要通过建立合作机制,充分发挥必威体育官方网站 专家的作用。
第四,培育、壮大和规范生态环境技术服务市场。环保产业是生态环境技术服务体系建设的主体。根据目前环保产业市场的发展状况,在着力营造公平竞争的市场环境和切实保障科研人员在科技成果转化中的权益的同时,政府应高度重视三个方面的工作:一是搭建生态环境技术与服务供需信息平台,解决技术和服务的拥有方与需求方之间的信息不对称问题,促进必威体育官方网站 有序发展。二是引导和扶持环保企业走一体化、综合性的发展路子,实现两个融合:用户、研发、技术孵化、技术服务之间的机构发展融合,以及治理需求、治理方案研究、技术研发、装备制造、设施安装运行、治理方案实施等技术服务环节之间的发展融合。三是更多地鼓励环保设备制造企业和细分专业技术环保企业的发展。生态环境技术研发成果必须转化为标准化的设备才能得到应用,生态环境技术服务体系建设,既需要相关工程建设和咨询企业的发展,现阶段更需要相关装备制造业和从事专项技术研发的细分环保企业的发展。
第五,以生态环境科技成果转化为抓手,牵引技术服务体系建设。科技成果转化工作,既是扩大技术服务供给的措施,也是满足技术服务需求的载体和过程。目前,生态环境科技成果转化工作应抓好四个重点:一是以做大做强国家生态环境科技成果转化综合服务平台为载体,真正实现“网尽天下环保好技术、回应各方环保诸需求、汇聚环保专家做服务”的目的。二是围绕生态环境保护工作的重点问题、污染防治攻坚战的难点问题、长江大保护和黄河生态保护等重大战略,问需于基层,有针对性地开展专题技术对接会和服务送基层活动。三是尽快建立规范的生态环境技术评估的工作程序和技术要求,解决生态环境技术和装备市场良莠不齐、技术需求方不放心的问题。四是在有条件的地方,建立生态环境科技成果转化示范基地,逐步形成覆盖主要地区的技术推广应用网络。
5结论
(1)从四个方面的情况看,必须高度重视生态环境技术服务体系建设问题。一是随着污染防治攻坚战在向纵深推进过程中,地方政府“不会管”、企业“不会治”的问题比较普遍、日益突出,并将在未来一个时期会一直存在;二是目前各级生态环境部门,特别是市、县两级生态环境技术支持力量薄弱、专业化能力不足,难以支撑当地政府和企业治理环境污染的需求;三是生态环境技术服务市场不够发达,也不够规范,满足不了实际需求;四是无论是从结构还是从作用看,生态环境技术服务体系已成为生态环境治理体系和治理能力的短板。
(2)生态环境行政主管部门应将加快构建生态环境技术服务体系摆上重要的议事日程,纳入管理职能之中,并将其作为推进生态环境治理体系和治理能力现代化的重要内容。建设生态环境技术服务体系的定位是,坚持问题导向,在要求环境责任主体做什么的同时,帮助和指导他们怎么做,解决地方政府在生态环境保护中“不会管”、企业“不会治”的问题。
(3)现阶段,政府推动构建生态环境技术服务体系的重点任务:一是系统谋划,做好顶层设计;二是强化相关能力建设;三是建立和完善生态环境标准和重大规划与行动计划的配套技术方案制度;四是培育、壮大和规范生态环境技术服务市场;五是以生态环境科技成果转化为抓手,牵引技术服务体系建设。
(4)根据现有文献,尽管欧、美、日等发达国家的环境管理体系中并没有“环境技术服务体系”这一明确说法,但在环境技术服务方面的成功做法是毋庸置疑的。例如,政府组织环境科学研究和关键环境治理技术研发,在发布环境标准和重大规划计划时同步提供适用技术选择,发达的环境咨询机构和环保产业向政府和企业提供高质量的技术服务等。因此,这一情况并不是影响,而是支持了本文对在中国生态环境治理体系和治理能力现代化中强化相关技术服务体系建设的主张,但今后需要加强对其他国家相关问题及经验借鉴的研究工作。
石油污染土壤原位生物修复强化技术研…
美国场地土壤污染防治技术体系概述
大型污染场地修复过程中的问题探讨与…
2020年我国土壤修复技术研究现状与发…
场地土壤-地下水污染物多介质界面过…
农田土壤中降低重金属污染的修复策略
抽提技术修复柴油污染土壤及地下水案…
矿山生态修复的利益相关者分析及共同…