电厂凝汽器及相连管道的腐蚀与防护
电厂凝汽器及相连管道的腐蚀与防护
基于静电防护的LNG加注趸船管道条件…
土石坝安全的集对分析-可变模糊集评…
基于摆度大数据的水轮发电机故障预测…
夹岩水利枢纽坝后电站装机方案及选型…
金沙江上游叶巴滩水电站经济性研究
勘测设计分承包管理工作的现状与思考
电力安全生产管理中存在的问题及其解…
发电机轴电压产生的原因、危害及处理…
电厂值长如何做好安全生产调度工作
浅谈电力安全生产
电子商务中存在的安全隐患及其应对策略
浅谈电力企业班组安全生产管理
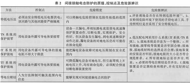
工业企业电气危险源辨识
氢站、油站重大危险源辨识