:引言
就现有新型干法水泥生产线而言,按照其生产工序,噪声源主要分布在石灰石开采与破碎、物料皮带输送及转运、熟料生产线以及水泥粉磨与包装运输等部位,高噪声源主要有矿山破碎机、生料立磨、煤磨、水泥磨等产生的机械性噪声,空压机以及罗茨风机等发出的空气动力性噪声,源强一般都在90~120 dB(A)甚至以上,具有噪声源分布广、声源种类多、噪声叠加影响大等特点,需采取吸声、隔声、消声以及隔振、减振等措施对全厂主要噪声源进行综合治理。某公司5 000 t/d熟料生产线于2009年10月投产,先后配套建设了年产220万t水泥粉磨站和9 MW纯低温余热发电,其厂界执行二类区标准(即:昼间60 dB(A)、夜间50 dB(A)),经测量部分厂界噪声超出二类区夜间标准5~10 dB(A)左右,局部高噪声区域超过15 dB(A)左右。
1 厂区主要噪声源及特征分析
1.1 矿山区(破碎机)
该公司矿山有一台石灰石破碎机,破碎机距离附近的居民楼敏感点不足500 m,居民受破碎机工作时的噪声影响明显。物料破碎噪声主要包括皮带击打的声音、石料击打破碎机产生的机械性噪声、机器地基下降导致机器共振的噪声,声压级高,超过100 dB(A),传播距离远。
1.2 熟料生产线
1.2.1 主要噪声源类型
熟料生产线主要噪声源类型见表1。
表1 熟料生产线主要噪声源

1.2.2 主要噪声源的噪声特性分析
(1)风机的噪声特性
熟料生产线大量使用包括离心风机、罗茨风机等各类风机,噪声问题突出。离心风机主要用于通风与除尘装置中,其噪声一般包括气动噪声、机械噪声及气体和固体弹性系统相互作用产生的气固耦合噪声,为多频率的音频所组成,其中气动噪声为主要声源,约占45%。罗茨风机的噪声主要有:进气和排气口辐射的空气动力性噪声、机壳管壁及电动机辐射的机械性噪声以及通过基础振动辐射的固体声和电磁噪声。其中以气流噪音的强度最高,噪声值在100 dB(A)左右。噪声特性一般与风机的流量、转速、静压等因素有关。大风量罗茨风机的噪声是一个在较宽频带范围里的稳态噪声,以低中频为主,其低频峰值出现在63 Hz,中频峰值在500 Hz,在高频段里一般从1 000 Hz开始随频率的增加声压级逐步降低,其衰减量每倍频程约10 dB(A)。吸风口通常是一个低频噪声源,因该声源位于室外,传播距离远影响大;放风口一般因管径和开口较小,高速气流冲击了周围的空气,使气体的稳定状态受到破坏而发生巨大的扰动,形成一个室外的高频噪声源。
(2)球磨机的噪声特性
球磨机的噪声很大,近场测量噪声在120 dB(A)左右,主要有:驱动电动机产生的电磁噪声、减速机齿轮产生的机械噪声、磨机筒体旋转中研磨体物料和衬板相互研磨撞击产生的机械性振动噪声、除尘设备和分级设备的风机产生的空气动力性噪声以及通过基础振动辐射的固体声。主要为稳态连续噪声,峰值在250 Hz左右,在125~4 000 Hz频带内,声压级都在85 dB(A)以上,是一种以中高频为主的宽频带噪声,4 000 Hz以后,随频率的增加,声压级开始衰减,其衰减量每倍频程为10~15 dB(A)。
(3)立磨的噪声特性
立磨噪声主要来自磨辊与磨盘的相对运动碾压物料时产生的机械性噪声,同时电动机噪声也是主要噪声源之一。根据测定,立磨噪声在90~110 dB(A),比球磨机噪声低10 dB(A)左右,呈明显低频特性,更具传播性。
(4)空压机的噪声特性
空压机是一个多声源发声体,其进气噪声是空压机气口间歇吸入空气,产生压力脉动而传送到空气中形成空气动力性噪声,是一种宽频带连续谱,且呈低频特性,声压级由低频逐渐向高频降低,进气噪声一般随负荷的增加而增加,一般比其他部件噪声要高7~10 dB(A),是空压机的主要噪声源;排气噪声是气体从空压机气缸阀门间断地排出时,气流产生扰动所形成的噪声,也是一种宽频带连续谱,但频谱特性中明显呈中、高频特性,噪声频率比较复杂,总声压级一般在80~110 dB(A),流量越大、压力越高、转速越高,噪声越大。排气口布置在空压机房外,环境影响大;机械噪声是由于摩擦、磨损以及机构间的力传递不均匀产生的,特别是因为转子系统不平衡产生,其基频与进气噪声基频相同呈低频特性,声压级一般在90~110 dB(A);电磁噪声是驱动电动机的磁场脉动引起的噪声,频带宽,声压级比较稳定。
1.3 水泥磨系统
1.3.1 包装车间
主厂区有一个包装车间,包装车间的噪声源可以分为室内和室外两部分,包装车间噪声源较为复杂,主要以离心风机、收尘器、包装机、皮带运输噪声为主,噪声主要有中低频的电磁噪声和机械噪声以及空气动力性噪声,主要声源噪声值都高达95 dB(A)以上,且厂房内声反射较多,混响噪声严重。
1.3.2 水泥库
水泥分厂共计6个水泥库,主要噪声源包括库底的罗茨风机、库顶的离心风机、斗式提升机等,其中库顶离心风机噪声位置较高,辐射比较远,环境影响大。
1.3.3 水泥磨房
水泥分厂有2台辊压机和水泥磨,内部设备分布复杂,可看为整体噪声源,噪声类型复杂多样,主要可分为各种机械噪声、电磁噪声以及水泥磨系统排风机排风口噪声,其中排风噪声虽然是间断性出现的,但由于其频率和声级都比较高,且排气口在室外,对周围的环境影响很大。
1.4 厂区其他噪声源
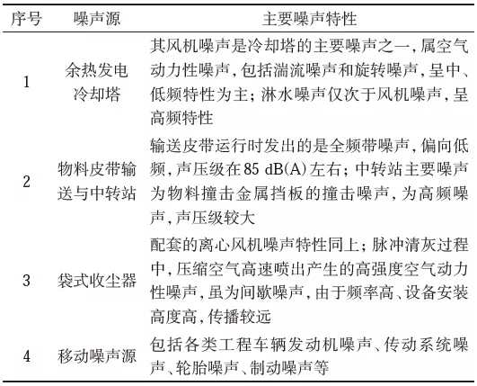
除以上噪声源,厂区还存在诸如余热发电冷却塔、物料皮带输送、各类袋式收尘器(全厂共计60余台)等噪声源,其噪声特性简要分析见表2。
表2 厂区其他噪声源及噪声特性

2 降噪难点分析与降噪技术介绍
2.1 降噪难点分析
综上分析,该水泥生产线噪声源分布广、声源种类多、声压级叠加严重,且大部分噪声源位置较高,噪声辐射比较严重,部分强噪声源距离厂界较近,降噪量大。如果仅对相关高噪声设备进行降噪设计,难免出现隐形声源暴露而影响最终达标。再有部分车间是一个向外扩散的热梯度场,在声学设计的同时需保证其热梯度场不出现剧烈变化,保证安全生产。此外降噪设计需充分考虑设备的吊装、检修空间。
2.2 降噪技术
结合项目特点采用隔声、消声、吸声以及阻尼减振等综合噪声治理措施,其中隔声作为主要措施,其次是消声、吸声以及阻尼减振等。将隔声材料与其他声学材料如吸声材料、阻尼材料或空气层复合在一起组成复合隔声构件,可以组装成不同形式和用途的隔声结构,如隔声控制室、设备隔声罩和隔声屏障等。在设计时,结合降噪对象的声压级、频谱特性以及需降噪量,通过隔声量经验计算公式确定整个隔声结构的最终设计;合理设计消声器既能使噪声得到有效的衰减又能保证气流正常通过;在噪声源周围隔声围护结构的内侧壁面上做必要的吸声处理,不但可有效加强隔声围护结构的隔声量,而且可降低室内的混响声达3~8 dB(A),改善操作人员的操作环境。在深化设计过程中,利用专业声学软件进行三维模拟和计算,从点、线、面全方位对该生产线的噪声源及降噪效果进行计算、评估和预测,以确保最后降噪效果达到既定目标,如图1。

图1 水泥粉磨站降噪系统模拟
3 全厂主要噪声综合治理措施
3.1 矿山区主要噪声源(破碎机)治理
结合现场地形,对破碎机采用隔声屏降低噪声,隔声屏形状为“]”,顶部采用折角式以增加隔声屏声影区,声屏障留有双开检修门以满足检修,其隔声量≮20 dB(A)。声屏障以型钢为立柱,插入模块化隔音屏体。考虑破碎机在采矿车倾倒矿石时会产生矿石撞击的噪声,由于作业需求,无法进行入料口封闭,利用现有的防雨棚结构,进行吸音喷涂,能够有效进行吸隔声处理,降噪效果≮8 dB(A)。
3.2 熟料生产线噪声治理
3.2.1 窑头噪声源
(1)窑头收尘排风机
对风机配备的电动机安装隔声罩,隔声罩为拼装可拆卸式设计,壳体均采用模块化隔声板材,设置隔声检修门,预留隔声观察窗两扇,隔声罩顶部安装排风扇采取强制通风措施确保电动机通风散热,并在相应位置开设通风口。安装进、排风消声器,隔声罩整体隔声量≮25 dB(A)。此外对管道进行包扎:在风机的外壳及进出风口外壳进行隔声包扎,铺设阻尼和隔声材料,隔声包扎降噪量在8~10 dB(A)。
(2)篦冷机风机群
利用现有的混凝土结构设置隔声房,并尽可能减少漏声,所有隔声构件均采用模块化隔音板材;更换隔声门:隔声量≮20 dB(A),共计3樘;设置隔声窗:其中靠近综合楼一侧7扇窗户安装透明隔声窗,隔声量≮30 dB(A),另一侧6扇窗户安装通风消声器,消声量≮20 dB(A);由于风机较多,混响严重,对隔声房顶棚和墙体进行吸音喷涂,降低混响噪声。
(3)罗茨风机房和离心风机房
罗茨风机、离心风机噪声极高,针对设备房更换现有门窗为隔声门和隔声窗、设备间进行吸音喷涂等综合措施,整体降噪量≮20 dB(A)。
3.2.2 窑中回转窑噪声
窑中回转窑区域主要噪声是驱动电动机以及各种窑体冷却风机。对风机安装隔音罩;平台上的驱动电动机和冷却风机,因为工作环境温度高,无法进行全包设计,故在侧面平台上安装隔声屏障,整体隔声量≮15 dB(A)。
3.2.3 窑尾噪声源
由于立磨体积大,高度达到15 m左右,且周边管道设备密布,并要求三面都需留有检修通道,因此对立磨的降噪采取区域隔声的方法。根据现场勘查,利用立磨周围的喂料楼、钢结构支撑和周围的混凝土结构安装声屏障,其隔声量在15~18 dB(A)。包括:将喂料楼进行隔声处理,利用模块化隔音板材对空框架进行填堵,形成隔音墙;利用现有混凝土框架和钢结构支撑,在立磨周围安装声屏障,屏障采用模块化百叶型隔音板,预留隔声检修门。窑尾三大风机降噪措施同窑头收尘排风机。
3.2.4 煤磨房
结合煤磨房噪声特性,采取综合治理措施:更换为隔声门,隔声量≮20 dB(A),共计2樘;将26扇窗户中13扇更换为透明隔声窗,隔声量≮30 dB(A),满足生产采光要求,其余13扇更换为通风隔音窗,消声量≮18 dB(A)。煤磨风机排风口位于煤磨房顶部,出风口噪声值高,安装大风量阻抗复合式蜂窝消声器,降噪量≮30 dB(A)。
3.2.5 均化库、熟料库与石灰石预均化堆场
针对各类库顶收尘器、库底罗茨风机及电动机等噪声源,采取安装隔声罩、隔音门、消声器,以及局部混响严重的地方进行吸音喷涂等降噪措施。石灰石堆场内有堆料机,由于堆场靠近南侧厂界,需要对堆场进行降噪处理,将皮带进出口处和大棚下沿口至地面进行隔声封堵,隔声量≮28 dB (A),且注意缝隙,减少漏声。
3.3 水泥磨系统噪声治理
结合水泥磨系统噪声特性,针对不同噪声源,分别采取以下降噪措施。
3.3.1 包装车间
更换隔音门窗,增加通风消音器;对包装车间6台袋式收尘器进行降噪处理。
3.3.2 水泥库
对楼梯口、吊装孔、门窗等进行隔音处理;风机房进行隔音处理,安装通风消音器,部分房间内进行吸音喷涂,降低混响;穿墙管道采取包扎密封,减少漏声;库顶收尘器降噪处理。
3.3.3 水泥磨房
更换隔音门,现有窗户部分更换透明隔音窗(满足采光),部分安装通风消音器(满足设备通风);对排风口安装大风量特制消音器,排气管道进行吸隔音处理;对电动机房顶棚和墙壁进行吸音喷涂。
3.3.4 各种辅料库
针对各种局部噪声源,采取局部降噪处理。
3.4 厂区其他噪声源治理
针对厂区其他噪声源主要采取以下治理措施。
3.4.1 冷却塔
针对滴水噪声:水面铺设滴水棉;改造现有泵房,安装隔音门和隔音窗,泵房内增设吸音措施;安装通风消声器。
3.4.2 输送皮带廊与中转站
(1)将廊道两侧安装隔音板,顶部安装彩钢板,预留足够的采光用于日常巡检和维修,透明采光板的隔声量≮28 dB(A),底部水泥预制板缝隙进行密封处理。实现廊道封闭降噪量达到20 dB(A)以上。
输送皮带廊降噪系统设计与实景见图2。

图2 皮带廊降噪系统设计与施工
(2)中转站的主要噪声源是皮带机、下料口和收尘器,厂区中转站共计15座。主要措施:利用现有的混凝土结构设置隔音房,皮带进出区域设置消声通道(可通风);增加隔声门、隔声窗。
3.4.3 各式袋收尘器
对配套的离心风机安装可拆卸式隔声罩,增设检修隔音门,预留隔音观察窗,安装进出风消音器。隔声罩整体隔声量≮25 dB(A);针对脉冲清灰噪声,对脉冲阀和清灰管道等进行隔音处理。
3.5 噪声治理效果
全厂噪声源综合治理后,经测试,在没有其他噪声源干扰的情况下,主厂区主要设备稳态噪声值为≤80 dB(A),满足限值85 dB(A)(设备降噪措施外1 m处噪声值)的要求,厂界噪声排放≤50 dB(A),满足《工业企业厂界环境噪声排放标准》GB 12348—2008二类区标准要求。
4 结束语
水泥生产线噪声源分布广,声源种类多,噪声叠加影响大,且各厂区周边环境差异大(包括敏感点数量与分布、地形地貌、气候因素等),只有在实地勘察与测量的基础上,针对不同声源特性采取针对性的降噪措施,方能取得较好的治理效果,实现达标排放。建议新建水泥生产线在总体设计时,应充分考虑噪声防治方案,采取优化布局、选用低噪声设备、进行降噪减振等综合措施。现有生产企业应在结合噪声排放现状的基础上,采取科学合理的噪声治理方案,以达到对现有噪声污染的有效治理。
噪声污染防治
噪声排放控制
空调机房的噪音控制
变配电站的噪声控制
柴油发电机房噪音控制
水泵房的噪音控制
5000 t/d水泥生产线噪声污染治理
冷却塔噪声防治措施
化工企业噪声污染
5000 t/d水泥生产线噪声污染治理
清除音乐噪音的方法
冷却塔噪声防治措施
减少扰民降低环境污染和噪音的措施
噪声检测中应注意的问题及对策
城市环境噪声污染与控制
浅析火力发电厂全厂噪声治理